nycflights13 flights datavignettes/flights_examples.Rmd
flights_examples.RmdNote: The type argument in generate() is automatically filled based on the entries for specify() and hypothesize(). It can be removed throughout the examples that follow. It is left in to reiterate the type of generation process being performed.
This vignette is designed to show how to use the {infer} package with {dplyr} syntax. It does not show how to calculate observed statistics or p-values using the {infer} package. To see examples of these, check out the “Computation of observed statistics…” vignette instead.
library(nycflights13)
library(dplyr)
library(ggplot2)
library(stringr)
library(infer)
set.seed(2017)
fli_small <- flights %>%
na.omit() %>%
sample_n(size = 500) %>%
mutate(season = case_when(
month %in% c(10:12, 1:3) ~ "winter",
month %in% c(4:9) ~ "summer"
)) %>%
mutate(day_hour = case_when(
between(hour, 1, 12) ~ "morning",
between(hour, 13, 24) ~ "not morning"
)) %>%
select(arr_delay, dep_delay, season,
day_hour, origin, carrier)arr_delay, dep_delay
season ("winter", "summer"),day_hour ("morning", "not morning")origin ("EWR", "JFK", "LGA")carrier
null_distn <- fli_small %>%
specify(response = dep_delay) %>%
hypothesize(null = "point", mu = 10) %>%
generate(reps = 1000, type = "bootstrap") %>%
calculate(stat = "mean")
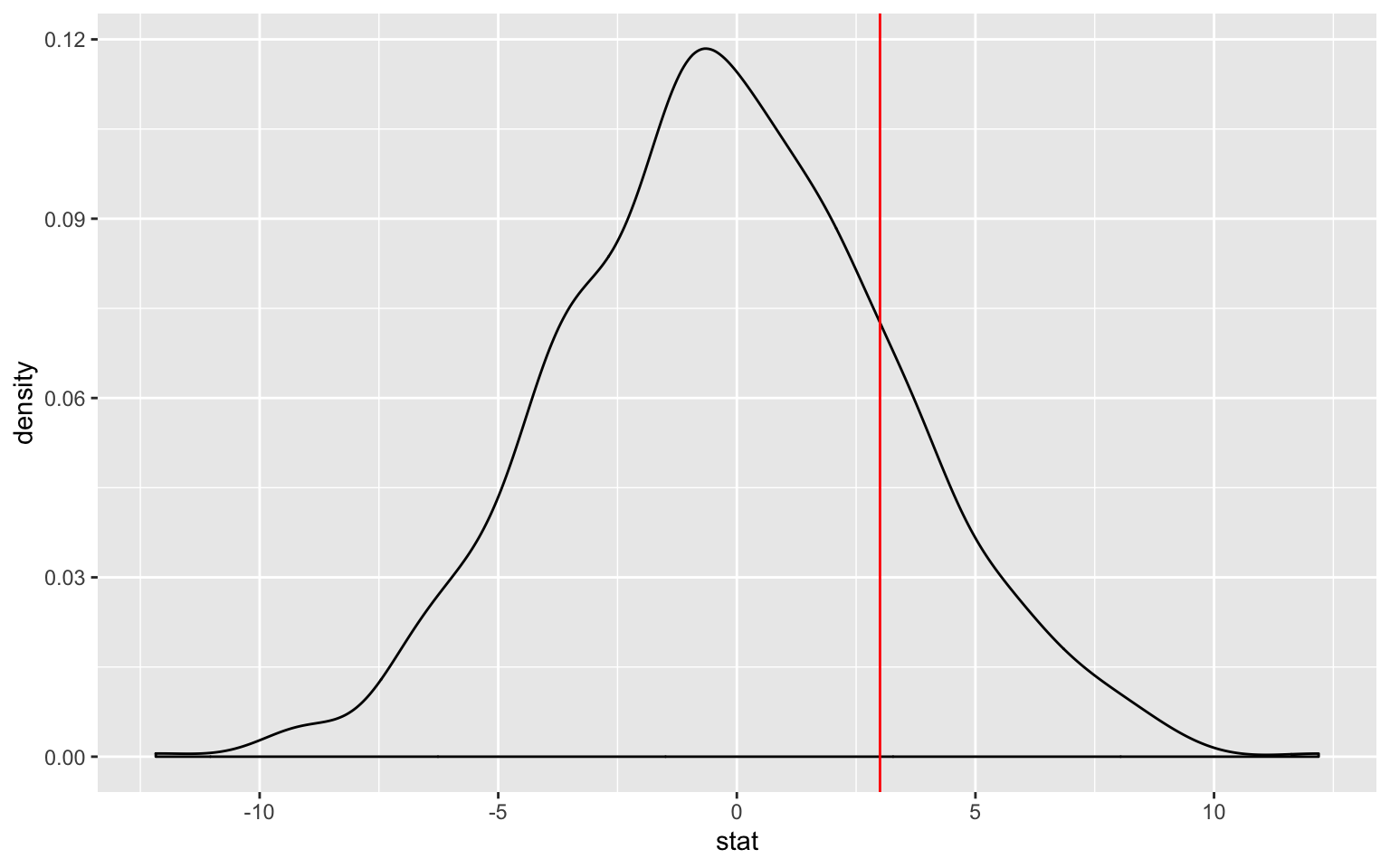
ggplot(data = null_distn, mapping = aes(x = stat)) +
geom_density() +
geom_vline(xintercept = x_bar, color = "red")
## # A tibble: 1 x 1
## p_value
## <dbl>
## 1 0.356
x_tilde <- fli_small %>%
summarize(median(dep_delay)) %>%
pull()
null_distn <- fli_small %>%
specify(response = dep_delay) %>%
hypothesize(null = "point", med = -1) %>%
generate(reps = 1000, type = "bootstrap") %>%
calculate(stat = "median")
ggplot(null_distn, aes(x = stat)) +
geom_bar() +
geom_vline(xintercept = x_tilde, color = "red")
## # A tibble: 1 x 1
## p_value
## <dbl>
## 1 0.02
p_hat <- fli_small %>%
summarize(mean(day_hour == "morning")) %>%
pull()
null_distn <- fli_small %>%
specify(response = day_hour, success = "morning") %>%
hypothesize(null = "point", p = .5) %>%
generate(reps = 1000, type = "simulate") %>%
calculate(stat = "prop")
ggplot(null_distn, aes(x = stat)) +
geom_bar() +
geom_vline(xintercept = p_hat, color = "red")
## # A tibble: 1 x 1
## p_value
## <dbl>
## 1 0.028
Logical variables will be coerced to factors:
d_hat <- fli_small %>%
group_by(season) %>%
summarize(prop = mean(day_hour == "morning")) %>%
summarize(diff(prop)) %>%
pull()
null_distn <- fli_small %>%
specify(day_hour ~ season, success = "morning") %>%
hypothesize(null = "independence") %>%
generate(reps = 1000, type = "permute") %>%
calculate(stat = "diff in props", order = c("winter", "summer"))
ggplot(null_distn, aes(x = stat)) +
geom_density() +
geom_vline(xintercept = d_hat, color = "red")
## [1] 1.158
Chisq_hat <- fli_small %>%
specify(response = origin) %>%
hypothesize(null = "point",
p = c("EWR" = .33, "JFK" = .33, "LGA" = .34)) %>%
calculate(stat = "Chisq")
null_distn <- fli_small %>%
specify(response = origin) %>%
hypothesize(null = "point",
p = c("EWR" = .33, "JFK" = .33, "LGA" = .34)) %>%
generate(reps = 1000, type = "simulate") %>%
calculate(stat = "Chisq")
ggplot(null_distn, aes(x = stat)) +
geom_density() +
geom_vline(xintercept = pull(Chisq_hat), color = "red")
## [1] 0.03
Chisq_hat <- fli_small %>%
chisq_stat(formula = day_hour ~ origin)
null_distn <- fli_small %>%
specify(day_hour ~ origin, success = "morning") %>%
hypothesize(null = "independence") %>%
generate(reps = 1000, type = "permute") %>%
calculate(stat = "Chisq")
ggplot(null_distn, aes(x = stat)) +
geom_density() +
geom_vline(xintercept = Chisq_hat, color = "red")
## [1] 0.777
d_hat <- fli_small %>%
group_by(season) %>%
summarize(mean_stat = mean(dep_delay)) %>%
# Since summer - winter
summarize(-diff(mean_stat)) %>%
pull()
null_distn <- fli_small %>%
specify(dep_delay ~ season) %>% # alt: response = dep_delay,
# explanatory = season
hypothesize(null = "independence") %>%
generate(reps = 1000, type = "permute") %>%
calculate(stat = "diff in means", order = c("summer", "winter"))
ggplot(null_distn, aes(x = stat)) +
geom_density() +
geom_vline(xintercept = d_hat, color = "red")
## [1] 1.638
d_hat <- fli_small %>%
group_by(season) %>%
summarize(median_stat = median(dep_delay)) %>%
# Since summer - winter
summarize(-diff(median_stat)) %>%
pull()
null_distn <- fli_small %>%
specify(dep_delay ~ season) %>% # alt: response = dep_delay,
# explanatory = season
hypothesize(null = "independence") %>%
generate(reps = 1000, type = "permute") %>%
calculate(stat = "diff in medians", order = c("summer", "winter"))
ggplot(null_distn, aes(x = stat)) +
geom_bar() +
geom_vline(xintercept = d_hat, color = "red")
## [1] 0.646
F_hat <- anova(
aov(formula = arr_delay ~ origin, data = fli_small)
)$`F value`[1]
null_distn <- fli_small %>%
specify(arr_delay ~ origin) %>% # alt: response = arr_delay,
# explanatory = origin
hypothesize(null = "independence") %>%
generate(reps = 1000, type = "permute") %>%
calculate(stat = "F")
ggplot(null_distn, aes(x = stat)) +
geom_density() +
geom_vline(xintercept = F_hat, color = "red") 
## [1] 0.526
slope_hat <- lm(arr_delay ~ dep_delay, data = fli_small) %>%
broom::tidy() %>%
filter(term == "dep_delay") %>%
pull(estimate)
null_distn <- fli_small %>%
specify(arr_delay ~ dep_delay) %>%
hypothesize(null = "independence") %>%
generate(reps = 1000, type = "permute") %>%
calculate(stat = "slope")
ggplot(null_distn, aes(x = stat)) +
geom_density() +
geom_vline(xintercept = slope_hat, color = "red") 
## [1] 0
x_bar <- fli_small %>%
summarize(mean(arr_delay)) %>%
pull()
boot <- fli_small %>%
specify(response = arr_delay) %>%
generate(reps = 1000, type = "bootstrap") %>%
calculate(stat = "mean") %>%
pull()
c(lower = x_bar - 2 * sd(boot),
upper = x_bar + 2 * sd(boot))## lower upper
## 2.504552 9.803448
p_hat <- fli_small %>%
summarize(mean(day_hour == "morning")) %>%
pull()
boot <- fli_small %>%
specify(response = day_hour, success = "morning") %>%
generate(reps = 1000, type = "bootstrap") %>%
calculate(stat = "prop") %>%
pull()
c(lower = p_hat - 2 * sd(boot),
upper = p_hat + 2 * sd(boot))## lower upper
## 0.4085618 0.4954382
d_hat <- fli_small %>%
group_by(season) %>%
summarize(mean_stat = mean(arr_delay)) %>%
# Since summer - winter
summarize(-diff(mean_stat)) %>%
pull()
boot <- fli_small %>%
specify(arr_delay ~ season) %>%
generate(reps = 1000, type = "bootstrap") %>%
calculate(stat = "diff in means", order = c("summer", "winter")) %>%
pull()
c(lower = d_hat - 2 * sd(boot),
upper = d_hat + 2 * sd(boot))## lower upper
## -1.779123 13.037768
d_hat <- fli_small %>%
group_by(season) %>%
summarize(prop = mean(day_hour == "morning")) %>%
# Since summer - winter
summarize(-diff(prop)) %>%
pull()
boot <- fli_small %>%
specify(day_hour ~ season, success = "morning") %>%
generate(reps = 1000, type = "bootstrap") %>%
calculate(stat = "diff in props", order = c("summer", "winter")) %>%
pull()
c(lower = d_hat - 2 * sd(boot),
upper = d_hat + 2 * sd(boot))## lower upper
## -0.09554945 0.08678131
slope_hat <- lm(arr_delay ~ dep_delay, data = fli_small) %>%
broom::tidy() %>%
filter(term == "dep_delay") %>%
pull(estimate)
boot <- fli_small %>%
specify(arr_delay ~ dep_delay) %>%
generate(reps = 1000, type = "bootstrap") %>%
calculate(stat = "slope") %>%
pull()
c(lower = slope_hat - 2 * sd(boot),
upper = slope_hat + 2 * sd(boot)) ## lower upper
## 0.9459038 1.0371966